12月30日,2025年度河南省互联网辟谣优秀作品发布活动在河南濮阳落下帷幕。活动共发布文字类优秀作品10部、平面类优秀作品10部、音视频类优秀作品11部、重大辟谣专题优秀作品3部、优秀辟谣平台(账号)1个。现对获奖作品名单公布如下:
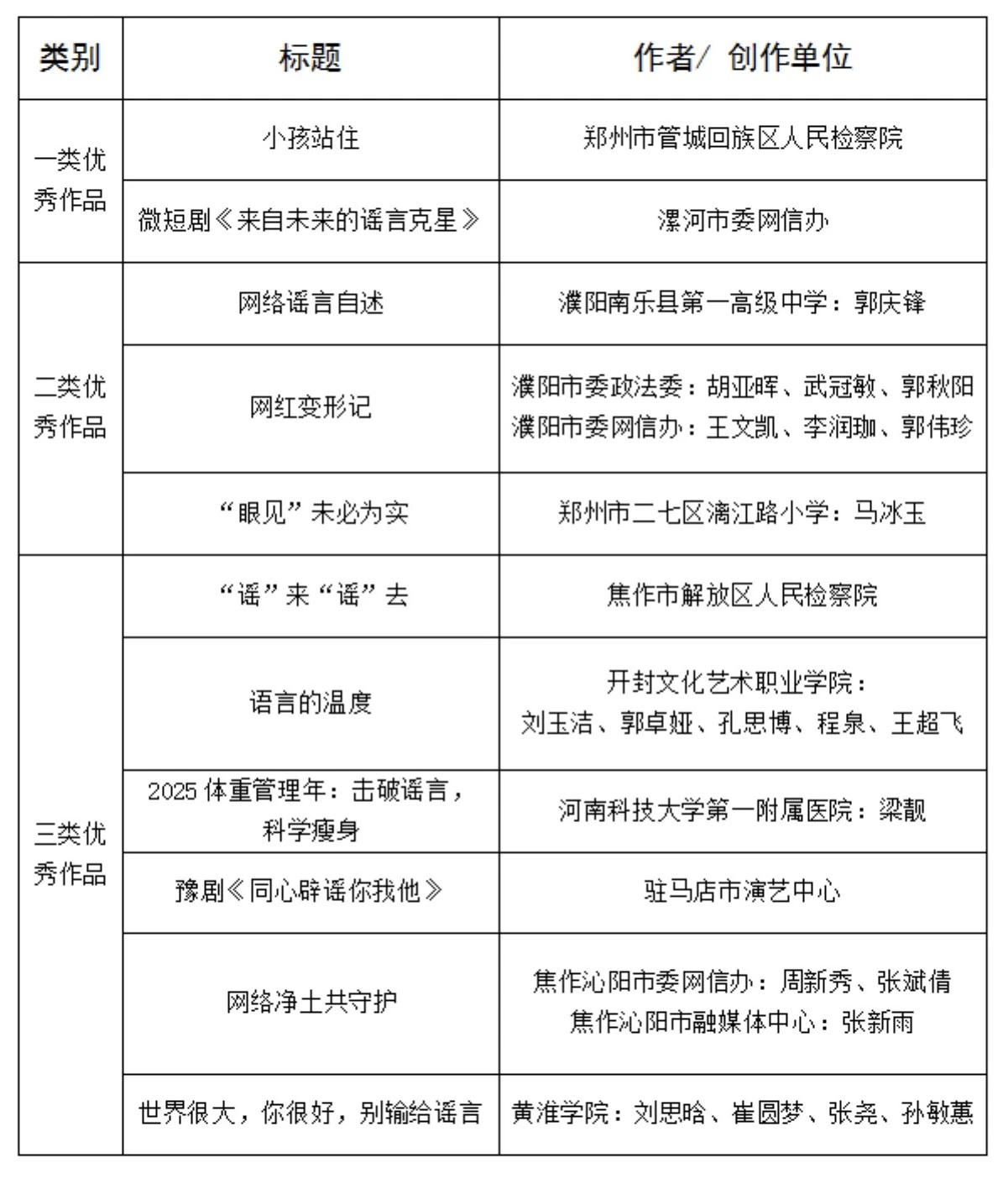
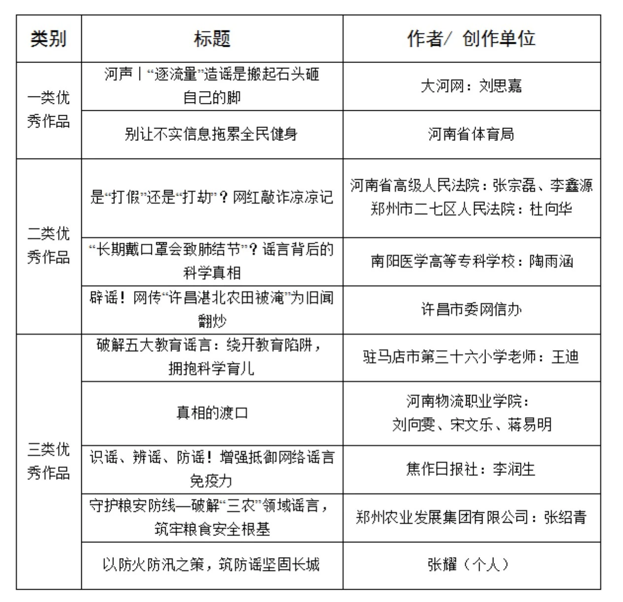
文字类(10部)
平面类(10部)




12月30日,2025年度河南省互联网辟谣优秀作品发布活动在河南濮阳落下帷幕。活动共发布文字类优秀作品10部、平面类优秀作品10部、音视频类优秀作品11部、重大辟谣专题优秀作品3部、优秀辟谣平台(账号)1个。现对获奖作品名单公布如下:
文字类(10部)
平面类(10部)




上一篇: 海报|2026·吉祥年